既存の特別融資・緊急支援融資の条件変更に係る追加の信用保証料の全額補助
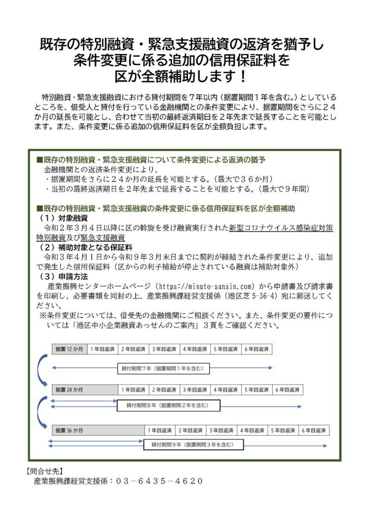
特別融資・緊急支援融資における貸付期間を7年以内(据置期間1年を含む。)としているところを、借受人と貸付を行っている金融機関との条件変更により、据置期間をさらに24か月の延長を可能とし、合わせて当初の最終返済期日を2年先まで延長することを可能とします。
また、条件変更に係る追加の信用保証料を区が全額負担します。
既存の特別融資・緊急支援融資について条件変更による返済の猶予
金融機関との返済条件変更により、
・据置期間をさらに24か月の延長を可能とする。(最大で36か月)
・当初の最終返済期日を2年先まで延長することを可能とする。(最大で9年間)
既存の特別融資・緊急支援融資の条件変更に係る信用保証料を区が全額補助
(1)対象融資
令和2年3月4日以降に区の斡旋を受け融資実行された新型コロナウイルス感染症対策特別融資及び緊急支援融資
(2)補助対象となる保証料
令和3年4月1日から令和9年3月末日までに契約が締結された条件変更により、追加で発生した信用保証料
ただし、区からの利子補給が停止されている融資は補助対象外です。
(3)申請方法
以下の申請書及び請求書を印刷し、必要書類を同封の上、産業振興課経営支援係(芝5-36-4)宛に郵送してください。
※条件変更については、借受先の金融機関にご相談ください。また、条件変更の要件については「港区中小企業融資あっせんのご案内」をご確認ください。
(4)必要書類
-
- ・提出書類確認シート(以下、【様式等】からダウンロードしてください。)
- ・申請書(以下、【様式等】からダウンロードしてください。)
- ・請求書(以下、【様式等】からダウンロードしてください。)
- ・保証条件変更決定のお知らせまたは変更保証書の写し(東京信用保証協会発行)
- ・補助金受取口座の通帳等の写し(金融機関名、支店名、預金種別、口座番号、口座名義 カナがわかるページ)
- ・変更契約証書又は延期証書の写し(金融機関と締結した条件変更の内容が分かるもの)
【様式等】
- ・提出書類確認シート(条件変更に係る追加の信用保証料補助)【Word】
- ・申請書(条件変更に係る追加の信用保証料補助)【Word】
- ・申請書記入例【Word】
- ・請求書(条件変更に係る追加の信用保証料補助)【Word】
- ・請求書(条件変更に係る追加の信用保証料補助)【PDF】
- ・請求書記入例【PDF】
